首 页
关于我们
大事记
组织架构
公司概况
联系我们
子公司
新闻资讯
媒体报道
公司新闻
公示公告
动态资讯
省委省政府信息
子公司
雅安文旅开发建设有限公司
雅安艺悦文化创意有限责任公司
四川省名山蒙顶山旅游开发有限责任公司
雅安蜀天旅游发展有限公司
雅安文旅会展有限公司
雅安博雅农旅发展有限责任公司
雅安文投中医药大健康产业发展有限公司
雅安文旅熊猫新城投资开发有限责任公司
党群工作
转树作抓
活动动态
廉雅文旅
社会责任专栏
合作共赢
文旅荣誉
合作项目
合作伙伴
联系我们
《文旅雅安》数字杂志
第1期
第2期
第3期
第4期
第5期
第6期
第7期
第8期
第9期
第10期
第11期
第12期
第13期
第14期
首页
>
公示公告
>
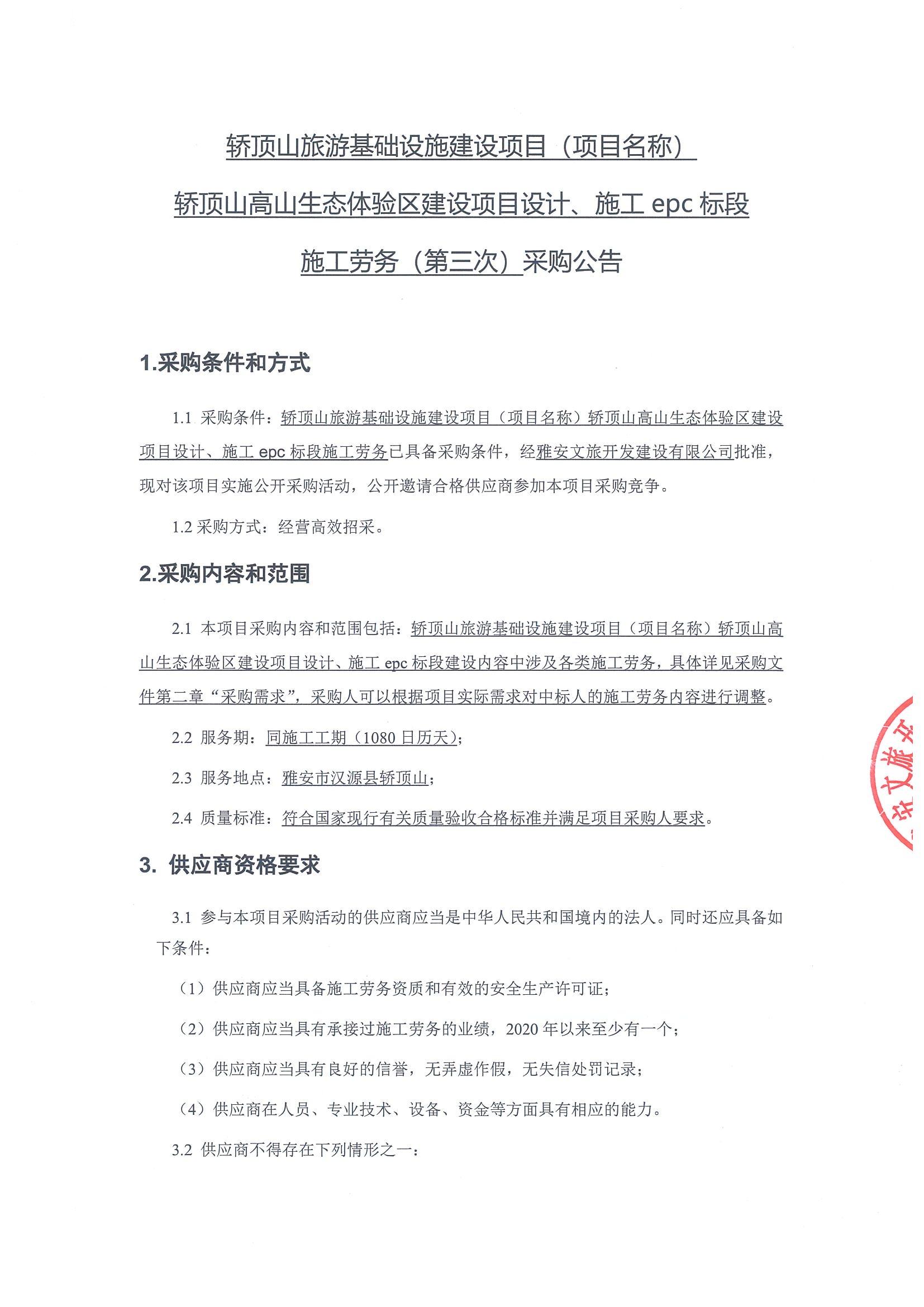
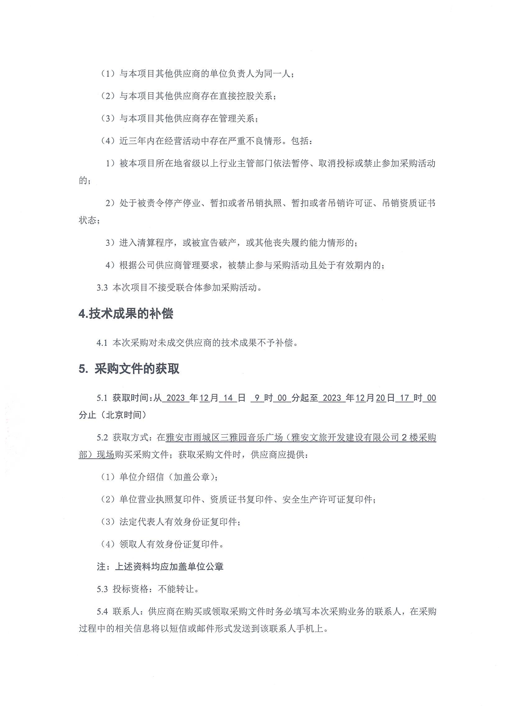
轿顶山旅游基础设施建设项目(项目名称)施工劳务(第三次)采购公告
时间:2023-12-13
来源:本站
地址:雨城区熊猫大道101栋1单元3层302-304、310-312号 网站咨询服务电话:0835-5963344
邮箱:yaanwljt@sina.com
蜀ICP备17032774号-1
设计开发:四川好亦同
新浪微博
QQ
今日头条
花间堂
皇茶
蒙顶山
蒙顶山景区
熊猫西游
艺悦文创
智选酒店